Welcome to OPERA Xchange Interface (OXI) > OXI_HUB > Installation Topics OXI_HUB > Interface Components and Dataflow Topics - OXI_HUB > Dataflow Between OXI & OXI_HUB Topics > ORS Profile Flow
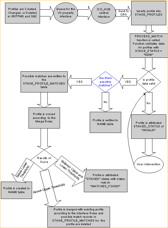
ORS Profile Flow
The diagram begins with the processing of the Profiles from the external PMS' to ORS. There are branches that profiles can take in between but will eventually with manual intervention make it into the ORS database. See below.